TEL:0551 -
62628202
62629343
网站首页
关于我们
企业简介
企业文化
发展历程
荣誉资质
组织架构
专业团队
经典项目
政府项目
公共服务设施项目
学校项目
厂区项目
住宅项目
新闻动态
企业要闻
通知公告
团建、帮扶
会议纪要
办事指南
审查流程
业务内容
党建工作
党群动态
党史学习
学习园地
政策法规
专题专项
住宅建筑工程
既有建筑改造
建筑节能与可再生能源利用、绿色建筑
结构、抗震
智能建造
消防设计审查验收
建筑信息模型(BIM)
地方文件
16个地市
标准规范
通用规范
其他
人力资源
人才理念
职业发展
人才招聘
联系我们
联系方式
网站首页
关于我们
企业简介
企业文化
发展历程
荣誉资质
组织架构
专业团队
经典项目
政府项目
公共服务设施项目
学校项目
厂区项目
住宅项目
新闻动态
企业要闻
通知公告
团建、帮扶
会议纪要
办事指南
审查流程
业务内容
党建工作
党群动态
党史学习
学习园地
政策法规
专题专项
住宅建筑工程
既有建筑改造
建筑节能与可再生能源利用、绿色建筑
结构、抗震
智能建造
消防设计审查验收
建筑信息模型(BIM)
地方文件
16个地市
标准规范
通用规范
其他
人力资源
人才理念
职业发展
人才招聘
联系我们
联系方式
咨询电话:
0551-62628202
0551-62629343
专题专项
住宅建筑工程
既有建筑改造
建筑节能与可再生能源利用、绿色建筑
结构、抗震
智能建造
消防设计审查验收
建筑信息模型(BIM)
经典项目
住宅建筑工程
既有建筑改造
建筑节能与可再生能源利用、绿色建筑
结构、抗震
智能建造
消防设计审查验收
建筑信息模型(BIM)
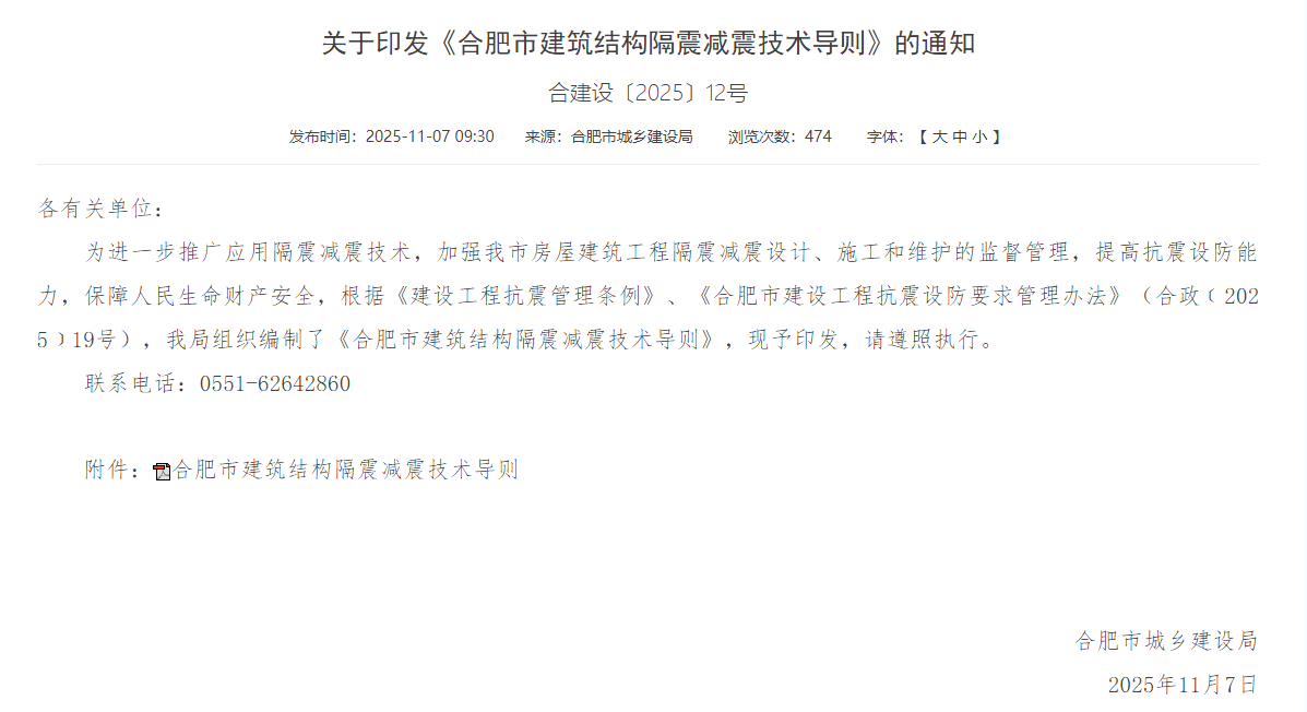
合肥市建筑结构隔震减震技术导则
合肥市建筑结构隔震减震技术导则
上一条:暂无
返回列表
下一条:《建筑抗震设计规范》